首页
公司简介
组织架构
质量体系
主要设备
合作产品
联系我们
当前位置:
首页
>
质量体系 >
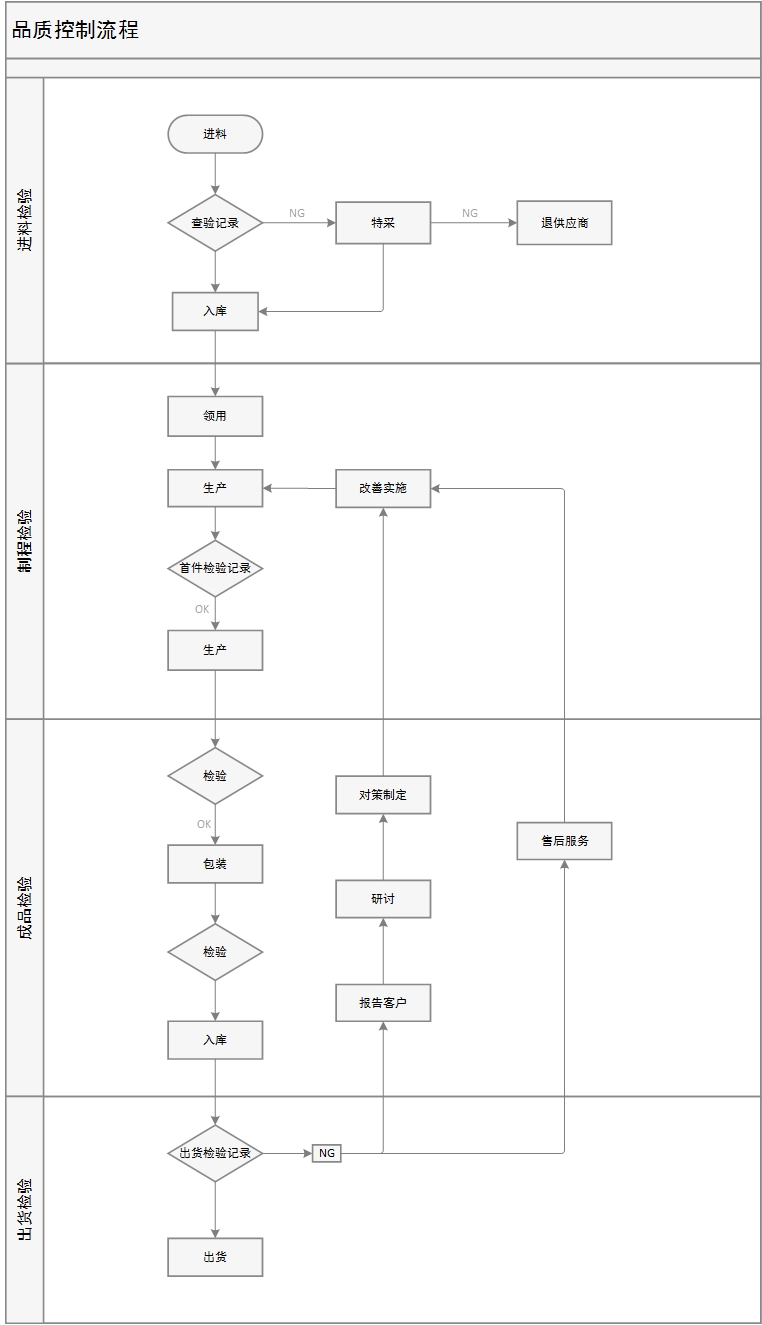
品质控制流程
品质控制流程
发布于 2017年09月28日